
动物营养学上将营养素主要分为六大类,包括蛋白质、脂类、碳水化合物、维生素、无机盐和水,其中,由于维生素需求量很小,往往在实际生产中容易被忽视。但维生素对水产养殖动物的正常生理功能和生长发育具有无法替代的作用,且维生素在水产动物体内一般无法自身合成,必须从饵料中获得。
一、维生素的功能
维生素功能包括:满足水产养殖动物生理需求,维持机体健康,增强免疫机能,维持水产养殖动物体内电解质平衡,迅速补充营养,增强水产动物抗应激能力,调节机体代谢,改善内环境,消除饲料中抗营养因子及体内有害自由基,提高饲料转化率等。
二、维生素分类
维生素按溶解性主要分为两大类,分别是脂溶性维生素和水溶性维生素。
常见的脂溶性维生素如维生素A、D、E、K,水溶性维生素如维生素C和B族等。相关研究发现,饲料中缺乏维生素 A、D3和E会导致水产养殖动物生长停滞,维生素C是合成胶原和粘多糖的必需物质,维生素B族主要以辅酶的形式参与到水产养殖动物的各种生理过程,如维生素B1可维持机体正常的糖代谢,参与必需氨基酸的合成;维生素B2参与体内的氧化还原反应,维持皮肤、粘膜和视觉正常功能;胆碱(维生素B4)参与生物膜的构造,是合成磷脂的原料,促进肝脏(肝胰腺)脂肪的转移和利用;维生素B6参与体内氨基酸的代谢;生物素(维生素B7)参与体内脂肪酸的合成。
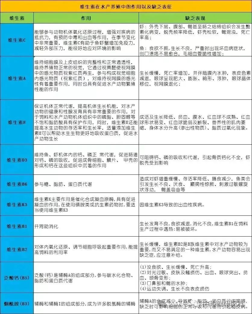
鱼虾蟹缺乏维生素或微量元素后有哪些症状:
请参考下图(点击可放大):
水生动物的生长阶段不同对维生素的需求量也不同,幼小的水生动物生长快,代谢强度大,因而对维生素的需求量高于成年水生动物。
在集约化养殖过程中,水生动物的养殖密度加大,养殖管理中的各种操作、养殖环境因子的改变以及养殖过程中水生动物患病需要用药都会给养殖水生动物造成各种应激;
处于应激状态和疾病状态的水生动物对维生素的需求量往往会增加,以提高水生动物对环境胁迫和疾病的抵抗力。
在集约化养殖程度较低的半精养,粗放养殖方式下,水生动物可以从天然饵料中获取部分维生素,对配合饲料中维生素的添加量可适当减少;
在网箱或流水养殖条件下,水生动物放养密度高,饵料几乎全部来源于配合饲料,需要在配合饲料中补充维生素。
在配制饲料时,也需要考虑各种原料中维生素的利用效价,例如谷物类饲料原料中泛酸和烟酸的含量很高,但它们主要是以水生动物不能有效利用的结合态存在,因而其利用率很低。
饲料中脂肪含量过少可抑制水生动物对脂溶性维生素的吸收。多数维生素化学性质不稳定,其生物活性在3—4个月内较为稳定,在饲料储存和加工过程中往往会遭到不同程度的破坏。
维生素之间的相互作用:
各种维生素之间存在极其复杂的相互关系,水生动物对维生素A需求量受饲料中维生素E含量的影响,因为维生素E具有保护维生素A免受氧化,提高维生素A稳定性的作用。
料中的其他营养成分如蛋白质(或氨基酸)、脂肪和糖类的含量都会影响水生动物对维生素的需求量。
多数维生素参与这些营养物质的代谢过程。例如鱼类摄食高蛋白饲料时,对维生素B6需求量增加;而摄入高糖类饲料时,对维生素B1需求量增加。
鱼类的肠道中微生物可合成某些维生素如生物素、维生素B12、维生素C、烟酸、泛酸和叶酸,但鱼类消化道较短,肠道微生物数量较少,从而使得鱼类肠道中微生物在提供维生素方面的作用很有限,维生素主要依赖饲料的供给。但由于不同的饲料品牌使用不同的饲料配方,而不同的水产动物对维生素的需求量也不尽相同。因此,需要大家根据养殖的水产动物进行维生素的额外补充。
文章来源:华中渔业研究社

技术推广
盐城市农业农村局